Instance Verification Kit (IVK)
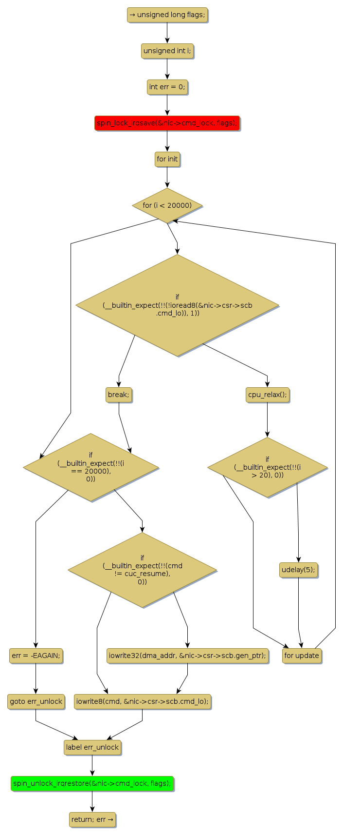
spin lock @ [24372+41+/linux-3.19-rc1/drivers/net/ethernet/intel/e100.c]
Instance Signature: cmd_lock
|
The Matching Pair Graph:
|
|
Function Name
|
Control Flow Graph (CFG)
|
Events Flow Graph (EFG)
|
Source Correspondence
|
|
e100_exec_cmd
|
|
|
[24255+13+/linux-3.19-rc1/drivers/net/ethernet/intel/e100.c]
|